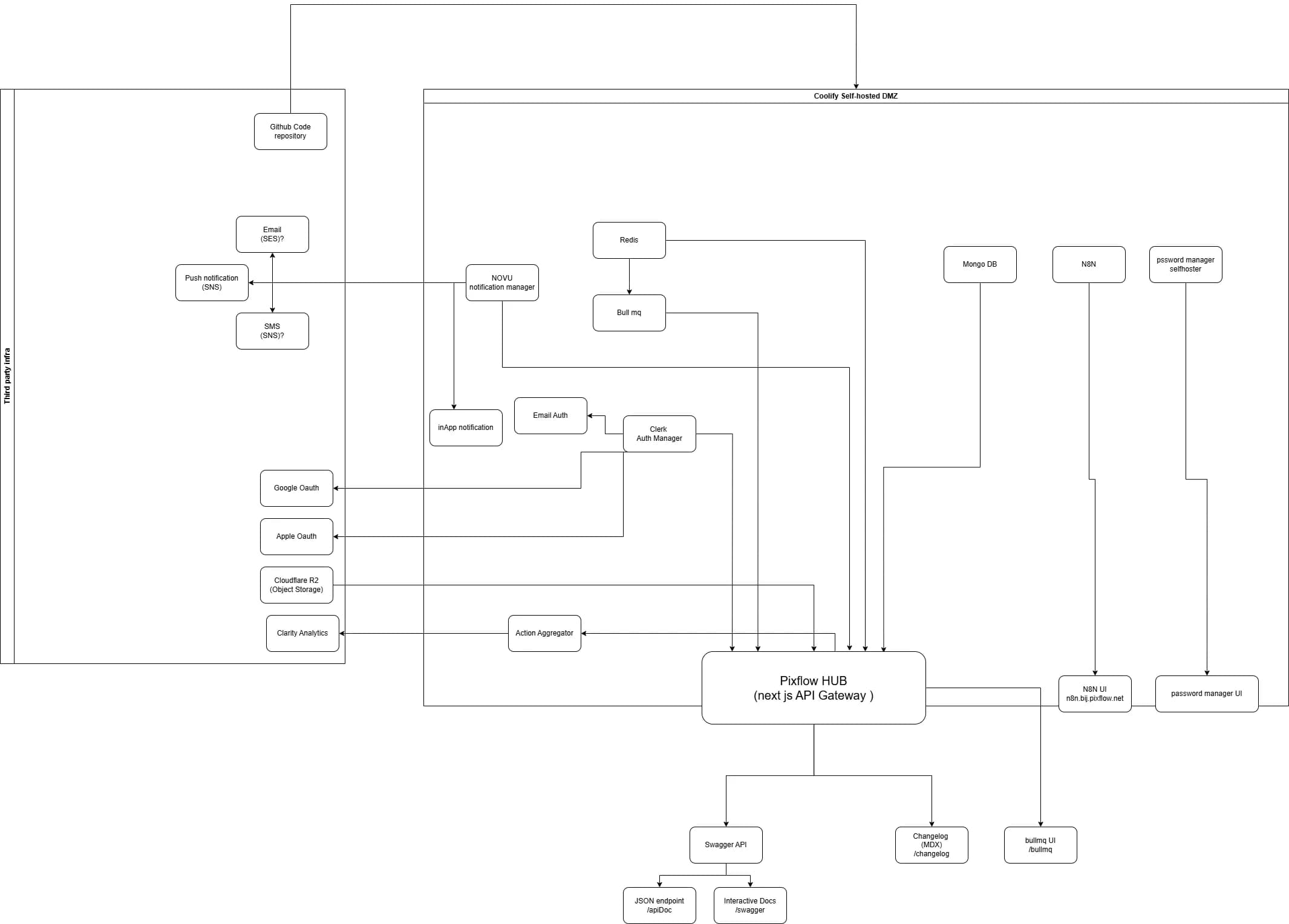
pixflow hub architecture